AI Health Results Tool
Led research, interaction design, and prototyping for an AI-powered healthcare tool helping BC residents interpret complex lab results.
Role: UX&Product Designer | Providence Health Care | May–Aug 2025

Problem

Patients often receive lab results filled with medical jargon and unclear numbers. Without plain explanations, many feel anxious, misinterpret results, or delay care - especially seniors, ESL speakers, and those managing chronic conditions.

My Role

As the UX Lead for this 13-week project, I guided the end-to-end design process - from research and scoping to prototyping, testing, and delivery. I led interviews, defined product architecture, and ensured accessibility and ethical AI standards. Collaborated through Figma, Notion, and Microsoft Teams for design and documentation.

Goal

Turn complex lab data into clear, trustworthy insights. Use plain language, accessible visuals, and responsible AI explanations to help users understand their results and take informed next steps.

Impact

• Delivered a working MVP website and full high-fidelity design package for Providence Health Care. [Client]Translated complex lab data into a clear, action-oriented interface. Improved user understanding and confidence through plain language and visual hierarchy. [View Our Website]Established design standards for accessible, AI-enhanced healthcare tools used in future development.[View Intro]
How I Shaped the Design

1. From Research to Scope

Project start and Early research
Most lab result platforms display raw numbers without explanation, leaving users - especially seniors, ESL speakers, and people with chronic conditions - confused or anxious. Through desk research, we analyzed competitive products, health literacy reports, and urgency visualization systems.
• Led competitive and desk research to identify design opportunities.
• Mapped user needs and translated findings into clear design directions.
No items found.
Interview: Users and Stakeholders
In the first client meeting, the project scope was very broad - “our target user is everyone.”
I proposed conducting interviews to define focus and user context. We held 6 user and 2 stakeholder interviews (~30 min each), exploring tools used, confusion points, and trust in AI. This helped uncover emotional pain points and validate early personas.
• Proposed and led user and stakeholder interviews.
Wrote the research plan and synthesized qualitative findings.
Challenge: Persuading the Client and Defining Scope
Research revealed a critical pain point - the gap between receiving a confusing lab report and hearing from a doctor, when users felt most anxious.
 Using Bullseye and MoSCoW, I helped the team and client prioritize 30+ features and narrow the MVP to blood test results, the most common and emotionally charged report type.
• Created personas and user journey maps
• Presented insights and scope recommendations to the client
• Led brainstorming and prioritization workshops
Defined final MVP scope and secured approval
No items found.
How I Shaped the Design

2. Design and Early User Testing

Team Ideation & Alignment
As the design phase began, I focused on aligning the team’s ideas around real user needs.
I facilitated workshops such as Crazy 8s and Affinity Mapping to collect ideas while grounding them in research. These sessions led to our first low-fidelity wireframes and content structure.
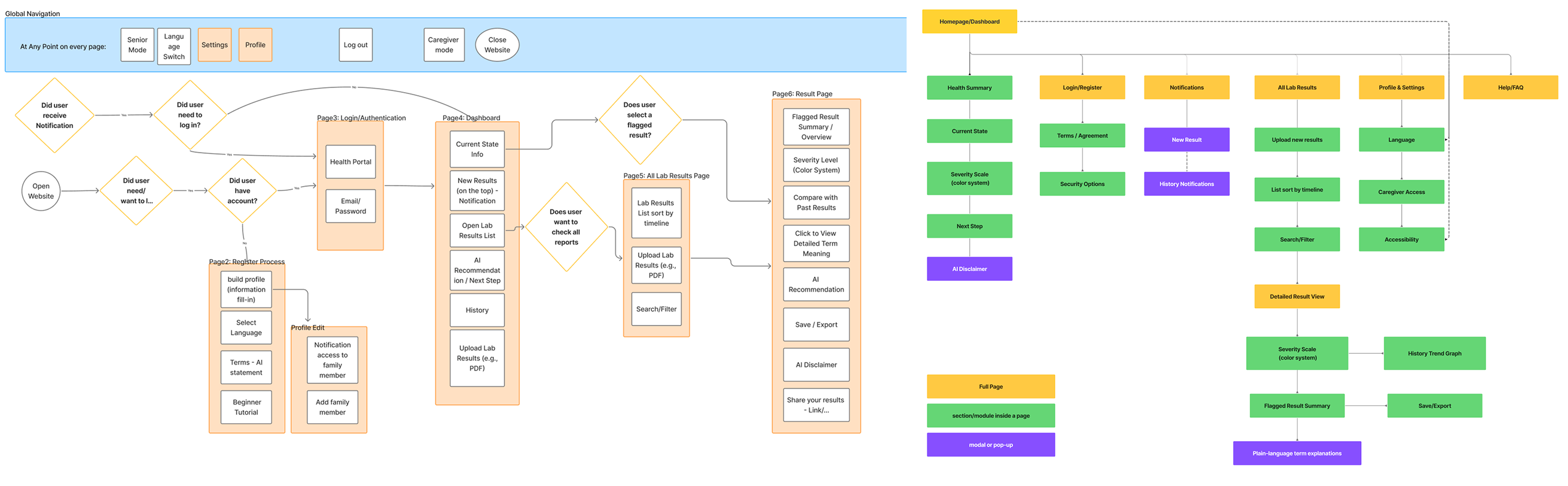
• Defined user flow and information architecture (IA).
• Facilitated ideation workshops for team alignment.
• Presented early wireframes to both the team and client for feedback.
No items found.
Usability Testing: Validating Early Decisions
We developed multiple layout and tone variations for our first usability test, allowing users to guide final design decisions. This session focused on layout clarity (5-second test), writing tone, and visual hierarchy. Findings helped validate our direction with the client.
• Designed and led usability testing sessions.
Synthesized feedback to guide early design decisions.
• Presented test findings to the client for data-backed validation.
Prototyping & Design Handoff
Building on user insights, I designed a low/mid-fidelity Figma prototype covering all MVP features - ensuring clarity, consistency, and accessibility. The prototype became our foundation for client review, developer alignment, and high-fidelity translation.
• Defined product structure and feature hierarchy.
• Built interactive low-fidelity prototypes in Figma.
• Collaborated with the UI designer to refine visuals and accessibility.
Accessibility & AI Considerations
Because the tool serves diverse BC residents - including seniors, ESL speakers, and caregivers - accessibility and clarity were key. I worked with the UI designer to meet WCAG standards, and we designed features like AI disclaimers that communicated transparency and user trust.
• Integrated accessibility reviews and WCAG checks into design.
Designed clear AI disclaimer interactions and messaging.
Collaborated with developers to ensure accessible implementation.
How I Shaped the Design

3. Refining, Testing & Delivering

Refinement and Developer Collaboration
Working closely with UI and development teams (Figma & React), I ensured consistency through structured handoff, component breakdown, and QA - especially for navigation, accessibility, and AI explanations. This phase delivered a working website used for unmoderated Maze testing.
• Partnered with developers for QA and design validation.
Maintained component consistency and accessibility across screens.
No items found.
User Testing: Measuring Real Impact
Our second round of testing involved 49 participants completing end-to-end tasks: uploading results, identifying flagged items, and interpreting next steps. Highlights: 4.5/5 preference for our version over paper reports (2.5/5), Positive feedback on layout, tone, and color system.
Wrote testing plan and questionnaires in Maze.
Analyzed results and communicated design recommendations to client.
Iterating & Delivering Documentation
We quickly implemented key improvements - drag-and-drop upload, clearer icons, and refined tone for AI explanations. I led final product documentation and delivery to the client, ensuring design decisions and user insights were clearly recorded for future development.
Prioritized and implemented iteration changes.
• Created final documentation and presentation for client handoff.
No items found.
Product & Project Impact
We delivered a working MVP website and full high-fidelity design package for Providence Health Care, proving how thoughtful UX and responsible AI can turn complex lab data into clear, trustworthy experiences. The final product balanced usability, accessibility, and transparency - showing that AI can enhance understanding without overwhelming users. It also provided a scalable design framework the client can extend to future healthcare tools.
User & Design Impact
Unmoderated Maze testing with 49 participants confirmed the design’s success, scoring 4.5/5 in preference over traditional reports. Users described it as easy to understand, reassuring, and clear. Our tone, disclaimers, and feedback flows built trust around AI-generated suggestions, while the client praised the product’s clarity and potential for broader patient communication use.
No items found.
Advocating for Research
At first, there was hesitation to invest in user research. I led the push to conduct real interviews - because why guess, when we can ask? The insights we gathered exposed critical user pain points and shaped the product direction. It reinforced how early research drives both empathy and strategic alignment across teams and clients.
Turning Testing into Strategy
Usability testing became our best alignment tool. Running the user testings gave us heatmaps, success rates, and user quotes that guided focused design updates and stakeholder decisions. The process improved flows and tone while also building confidence in a data-driven design approach that strengthened collaboration and sped up approvals.
Special Thanks
Huge thanks to our supervisor Thelma Wiegert for her guidance throughout the project, and to my amazing teammates - this case study wouldn’t exist without your energy, insights, and collaboration:
Cece (Xi) Chen – Project Manager, Div Wang – UI & Brand Designer, Rebecca Lee, Matthew Tse, Nguyen Phuong Nam – Developers, Grace (Yilin) Fan – Video Editor.
Project Status
This is an ongoing project. While the current design and MVP have been completed, our team and client are actively working to bring the product forward beyond the academic setting. We hope to see it live and serving real users in the near future.